pH值分析儀故障維修及校準疑難解決:所述的校準pH值分析器通常涉及本身與探針的校準的發射器的電子器件具有固有的穩定性。在校準探頭之前,至關重要的是,使用合適的緩沖溶液清潔探頭并保持其狀態良好(請參閱故障排除和維護部分)。

對pH分析儀進行故障排除維修過程:
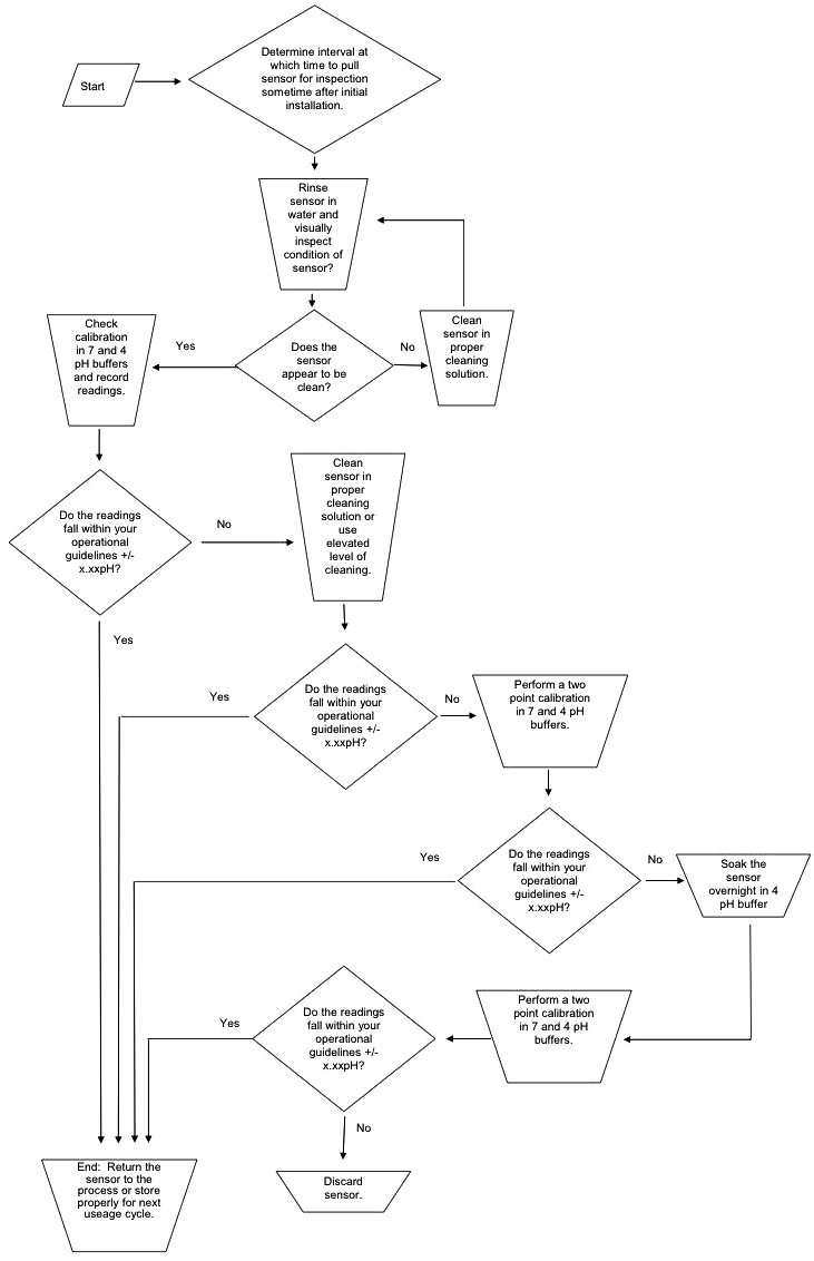
pH測量系統的所有問題中有90%是探頭本身的問題。如果沒有來自發射機的輸出信號或**輸出信號,請檢查:循環連續性。回路電源。變送器本身并遵循制造商的電子故障排除指南。定期清潔和檢查探頭(取決于過程)很重要。根據工藝條件,應定期檢查探針的緩沖液水平。可以通過用水噴射沖洗或將探頭放在自來水龍頭下清潔探頭的輕涂層,請始終用蒸餾水沖洗。較重的涂料可能需要用弱酸或清潔劑溶液沖洗或刷洗。可能需要將探針浸泡一段時間以松開涂層。始終用蒸餾水沖洗。大型涂料可能需要刷涂或用2%-10%的鹽酸(HCl)溶液浸泡。始終用蒸餾水沖洗。檢查溫度補償是否正確。
如果讀數與該過程的pH值不匹配,按照前面的步驟清潔探針。參比電極緩沖溶液可能被污染,清潔探針,更換溶液并校準系統。測量電極或參比電極中的緩沖溶液可能已耗盡,填充到所需水平。測量探針的銀/氯化銀線可能已被過程流體化學侵蝕,請更換探針。測量電極的自然老化(使用壽命有限),請更換探頭。大多數制造商都批準了故障排除指南,請按照該指南確定原因和解決方法,典型的指南如下所示。
校準pH分析儀時,請遵循以下做法:
始終在校準點之間用蒸餾水沖洗探頭。切勿“擦拭”探頭以除去多余的液體。始終確保探針內的緩沖溶液至少充滿2/3。盡可能將探頭保持在垂直位置。有兩種主要的校準技術,一站式校準、兩點校準、一站式校準。確保儀表上的溫度設置與緩沖溶液的溫度相對應。確保探頭清潔,并用蒸餾水沖洗。將探針放在7.00 pH的緩沖溶液中。調整零(或等效值)設置,使設備讀數為7.00。用蒸餾水沖洗探頭,然后重新使用。確保儀表上的溫度設置與緩沖溶液的溫度相對應。確保探頭清潔,并用蒸餾水沖洗。將探針放在7.00 pH的緩沖溶液中。調整零(或等效值)設置,使設備讀數為7.00。將探針放在4.00 pH或10.00 pH的緩沖溶液中(取決于過程流體是酸還是堿)。調整4.00或10.00 pH的增益(或等效值)設置。用蒸餾水沖洗探頭,然后重新使用。



